Logo iMAK 2.0 Logo iMAK 2.0
Logo iMAK 2.0 Logo iMAK 2.0
  • Introduction
    • Background
    • Purpose of iMAK 2.0 Software
  • Objectives
    • Goals Breakdown
  • Technical Details
    • System Architecture
    • Coding Standards and Best Practices
    • Development Methodology
    • Technology Stack
  • Functional Requirements
    • Features
    • Modules
    • Data Management
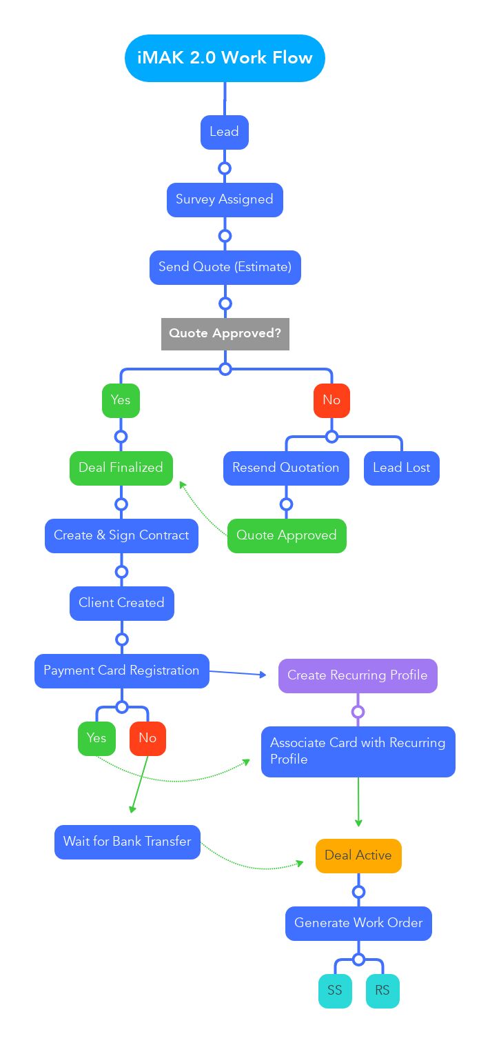
  • Work Flow
    • Lead to Deal Flow
    • SS Work Order Flow
    • RS Work Order - Automated Flow
    • RS Work Order - Manual Flow
    • DS Work Order - Automated In-Scope Flow
    • DS Work Order - Manual In-Scope Flow
    • DS Work Order - Out of Scope Flow
    • Quality Assurance Work Flow
  • API Integration (ZOHO)
    • API Details
  • Admin Dashboard Ui/UX
    • Dashboard with Data Insights (AI Based Analytics)
    • Admin Dashboard UI/UX Layout 1
  • Security
    • Measures
  • Deployment
    • Deployment
  • Maintenance and Support
    • Details
  • Conclusion
    • Client Satisfaction
Powered by eniston
  1. Overview
  2. Work Flow
  3. Lead to Deal Flow

Lead to Deal Flow


© 2026 iMAK 2.0